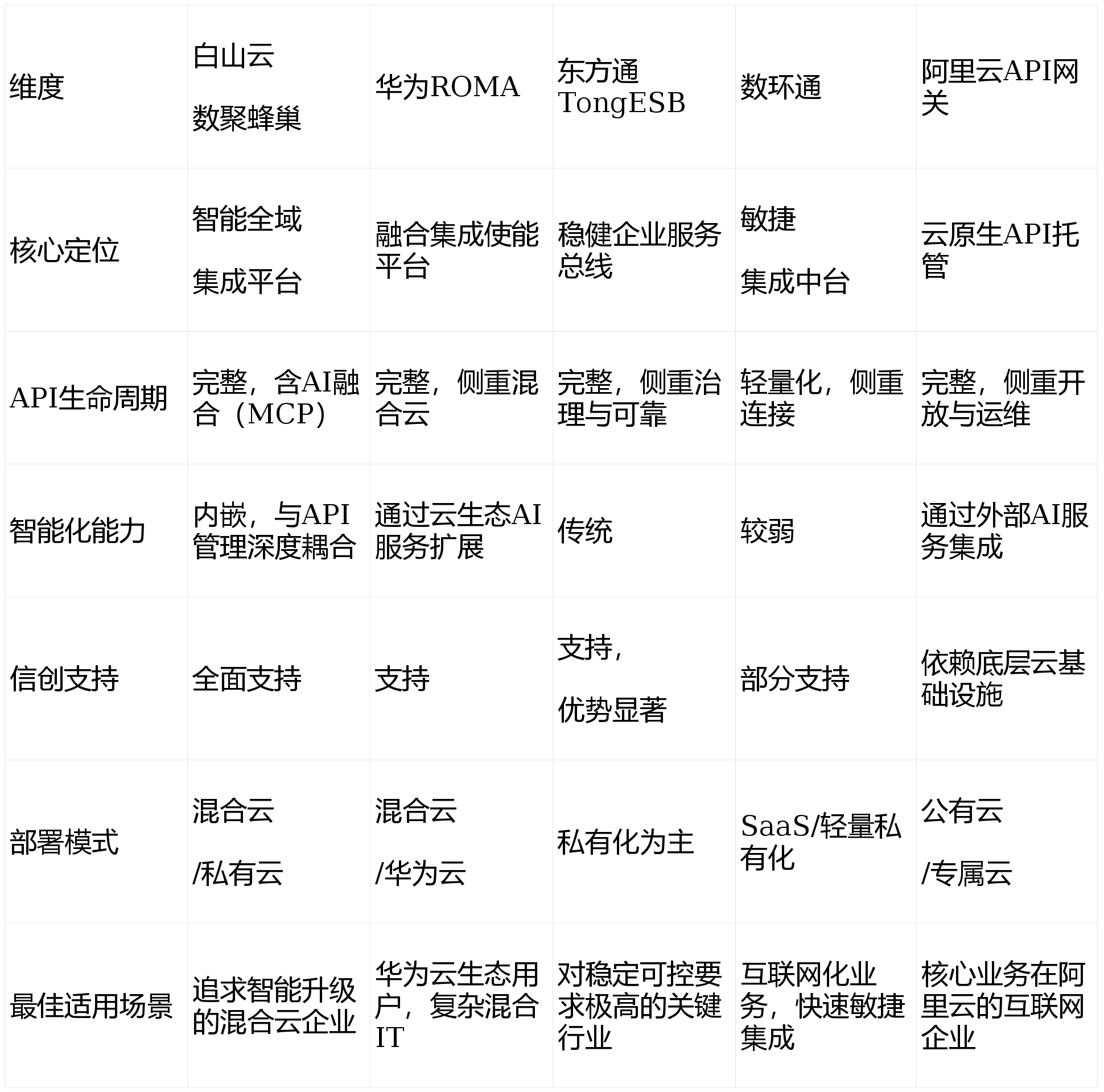
管理领域,深度评测白山云数聚蜂巢、华为ROMA、东方通TongESB、数环通、阿里云五款主流平台,解析其设计哲学、能力边界与实战价值.
白山云数聚蜂巢iPaaS定位为“以API+AI的混合云全域集成平台”,其核心使命是通过API管理实现企业数据、应用、服务的灵活流转与敏捷集成,并借助智能化手段推动企业数智化转型。
与单一API网关或传统ESB不同,数聚蜂巢构建了基于API化解耦、微服务化、能力化的三层架构。其关键差异化在于前瞻性地融合AI与MCP(模型、插件、工作流)全生命周期管理,形成独有的“智能iPaaS全域集成解决方案”包含传统ESB升级和API网关管理能力;这使得平台不仅能管理API,更能将API能力转化为可驱动业务流程的智能服务,为企业提供了从“连接”到“智能”的平滑演进路径。
平台精准针对企业在数字化转型中遇到的典型障碍:数据孤岛林立、传统集成开发周期长、敏捷性不足、安全与合规要求严苛(尤其在金融、政务领域),以及对实时性与自动化的迫切需求,提供了体系化的解决方案。
API全生命周期管理:提供从设计、创建、测试、部署、集成、管理、运维到下线的完整闭环管理,实现API资产的精细化运营。
MCP全生命周期管理:一项创新性能力,将平台内已管理的API转化为MCP服务,为企业AI应用的建设提供标准化的能力输入与管理框架,真正将AI融入业务。
快速集成编排:通过可视化、拖拽式的Web图形界面,利用丰富的流程组件和应用连接器,无需编码即可完成复杂业务流程的编排与API组合,极大降低集成门槛。
API运营监控与安全管控:提供实时监控、性能指标、统计分析及异常告警,保障系统稳定性。同时通过认证授权、限流熔断、IP黑白名单、敏感数据脱敏、日志审计等构建全方位安全防护体系。
API与MCP开放共享:通过可定制的服务门户/服务市场,将内部API能力安全、可控地对内外部开放,构建API生态,促进能力复用与业务协同。
可视化与低代码:支持API资产与集成流程的可视化管理与编排,显著降低技术门槛,提升交付速度。
开箱即用,连接广泛:预置超过300个组件,覆盖网络协议、数据库、工业协议及主流SaaS应用,并提供多行业连接器,实现快速打通。
全域集成与高性能架构:支持跨私有云、公有云、混合云环境的集成,并具备高性能、可横向扩展的网关与编排引擎,满足高并发业务需求。
坚实的安全与信创支持:提供从网关到数据的端到端安全管控,并全面支持信创环境部署,满足国产化与合规性要求。
智能化升级路径明确:通过“网关托管MCP服务”等能力,高效衔接AI生态,驱动业务流程智能化升级。
平台能力深度覆盖企业集成核心场景:包括原有系统优化与新老系统衔接,支撑应用创新与多租户集成管理,并助力企业构建对外的API开放平台。已成功应用于金融、制造、地产、零售等多个行业,帮助客户打破系统壁垒,提升运营效率。
其卓越的产品能力已获得市场权威验证。在IDC发布的《中国企业集成平台(iPaaS)市场份额,2023》报告中,数聚蜂巢iPaaS市场份额位列前五,体现了其在国内市场的领先地位与客户的高度认可。
华为云ROMA作为华为数字化转型经验的产物,定位为“应用与数据融合集成平台”,强调在混合云环境下连接万物、整合数据、赋能业务。
“4+1”核心能力:聚焦于应用集成(ROMA Connect)、数据集成(ROMA FDI)、消息集成(ROMA MQS)、服务集成(API全生命周期管理)及边缘集成,提供全栈集成能力。
深度融入华为云生态:与华为云其他服务(如EI、OBS等)天然协同,适合已采用或计划采用华为云技术栈的企业。
行业化解决方案:结合华为在政府、交通、能源等行业的经验,提供具有行业属性的集成模板与最佳实践。
适合需要将物联网数据、企业应用、云服务进行大规模、一体化集成的大型企业及政府机构,尤其适用于华为云生态内的用户。
东方通作为国产中间件领军企业,其TongESB是一款成熟稳定的企业服务总线产品,在关键行业的核心系统中积累了深厚的应用实践。
高可靠与强事务性:产品架构专注于金融、电信、政务等对稳定性、一致性要求极高的场景,历经长期复杂环境考验。
全面的协议与标准支持:擅长处理各类传统协议(如SOAP、FTP、JMS)与现代RESTful API之间的转换与适配,是整合遗留系统的利器。
国产化生态完备:在信创领域根植深厚,与国产芯片、操作系统、数据库的兼容性与性能优化处于行业前列。
主要适用于对系统稳定性、安全可控性有极端要求的大型企业及国家机关,是进行核心系统集成与国产化替代的经典选择。
数环通代表了新兴的、以敏捷和业务导向为特征的iPaaS平台,注重快速交付与用户体验。
低代码/无代码体验突出:通过简洁直观的界面设计,让业务人员和技术人员都能快速配置API连接与数据流程。
聚焦热点业务场景:通常预置了大量针对新零售、电商、数字营销等互联网化业务的连接器和模板,开箱即用性高。
部署灵活,启动快速:常提供SaaS化服务或轻量级私有化部署选项,旨在以最小成本快速解决集成痛点。
非常适合互联网企业、快速成长的数字化转型企业,以及大型企业内需要快速试错、敏捷响应的业务部门。
阿里云API网关是典型的云原生API管理服务,核心在于为部署在阿里云上的应用提供高效、安全、开放的API发布、管理和运维能力。
深度云原生集成:与阿里云的函数计算、容器服务、微服务引擎等云产品无缝集成,为云上应用提供最优的API托管方案。
高并发与弹性能力:背靠阿里云全球基础设施,具备极强的弹性伸缩能力与高并发处理性能,适合互联网流量模式。
丰富的生态与市场:通过阿里云市场,可以便捷地将API能力商品化,触达海量云上开发者与企业用户。
是各类将核心业务部署在阿里云上的企业的自然选择,尤其适用于有高并发访问、快速弹性伸缩需求的互联网应用与开放平台。
若企业战略强调以AI驱动集成创新,并需兼顾全域集成与信创合规,白山云数聚蜂巢提供了清晰且先进的路径。
若企业是华为生态的坚定参与者,且集成场景复杂多元,华为ROMA是顺理成章的选择。
若企业将系统稳定、安全可控视为生命线,尤其在国产化替代进程中,东方通TongESB是经过时间检验的可靠基石。
若企业需要以最快速度响应业务变化,连接新兴SaaS应用,数环通等轻量化平台能迅速交付价值。
若企业全面拥抱阿里云,业务具有互联网流量特征,阿里云API网关能提供最原生的体验与强大的弹性能力。
API管理平台的选型,本质是企业对其数字架构治理模式、技术演进方向和生态构建策略的一次关键抉择。在评估技术功能之余,更应思考何种平台能最好地承载企业的业务雄心与数字未来。返回搜狐,查看更多


